Упр.693 ГДЗ Лукашик 7-9 класс по физике (Физика)
Решение #1

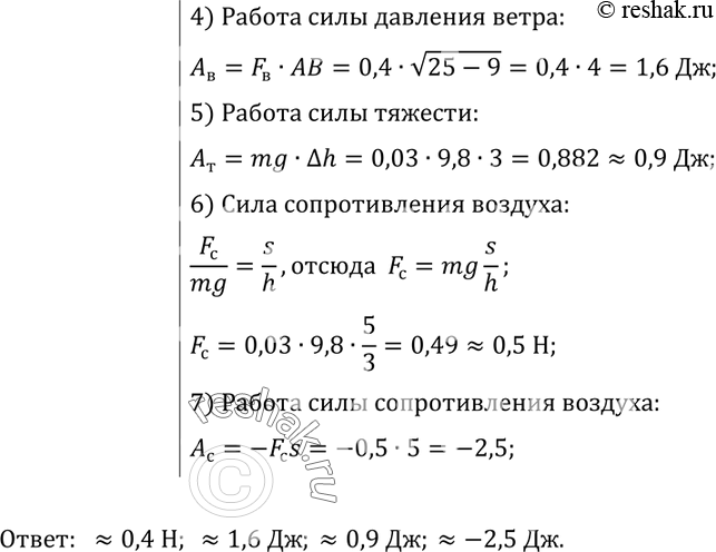
Рассмотрим вариант решения задания из учебника Лукашик, Иванова 8 класс, Просвещение:
693*. Легкий игрушечный парашют с грузом массой 30 г, опускаясь равномерно и прямолинейно с высоты 3 м, до падения на поверхность Земли прошел путь, равный 5 м, под действием ветра, дующего в горизонтальном направлении. Определите силу, с которой ветер действует на парашют, работу этой силы, работу силы тяжести, а также работу силы сопротивления воздуха, действующей на внутреннюю поверхность парашюта.
*размещая тексты в комментариях ниже, вы автоматически соглашаетесь с пользовательским соглашением