Упр.692 ГДЗ Лукашик 7-9 класс по физике (Физика)
Решение #1

Рассмотрим вариант решения задания из учебника Лукашик, Иванова 8 класс, Просвещение:
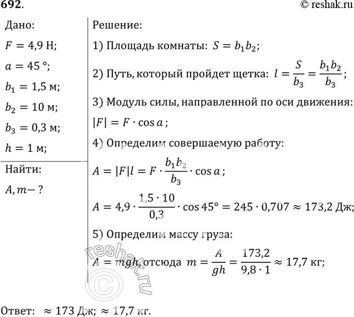
692. При чистке пылесосом напольного ковра человек, продвигаясь равномерно вперед, прикладывает силу 4,9 Н вдоль трубки пылесоса, которую держит под углом 45° к полу. Какую работу по преодолению трения надо совершить, чтобы очистить ковер в помещении шириной 1,5 м и длиной 10 м, если ширина щетки равна 30 см? Какой массы груз надо поднять на высоту 1 м, чтобы совершить такую же работу?
*размещая тексты в комментариях ниже, вы автоматически соглашаетесь с пользовательским соглашением