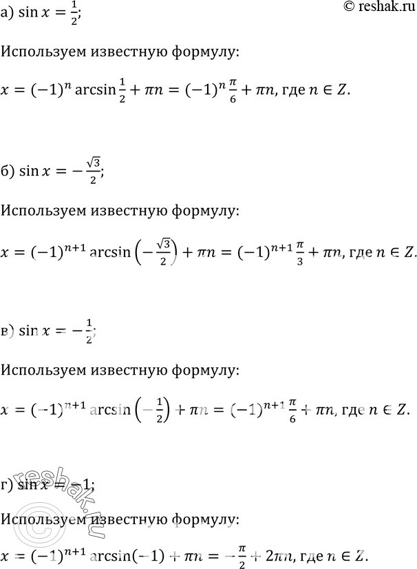
Упр.138 ГДЗ Колмогоров 10-11 класс (Алгебра)
Решение #1

Совет дня!
Чтобы не спалиться на списывании, сайт решак.ру рекомендует максимально изменять тексты сочинений "под себя", изменять имена собственные, города, подбирать синонимы.*размещая тексты в комментариях ниже, вы автоматически соглашаетесь с пользовательским соглашением