Упр.239 ГДЗ Макарычев Миндюк 9 класс (Алгебра)
Решение #1

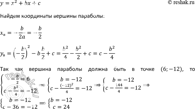
Рассмотрим вариант решения задания из учебника Макарычев, Миндюк, Нешков 9 класс, Просвещение:
239 При каких значениях b и с вершиной параболы у= x2+bx+c является точка (6; -12)?
*размещая тексты в комментариях ниже, вы автоматически соглашаетесь с пользовательским соглашением