Упр.873 ГДЗ Лукашик 7-9 класс по физике (Физика)
Решение #1

Рассмотрим вариант решения задания из учебника Лукашик, Иванова 8 класс, Просвещение:
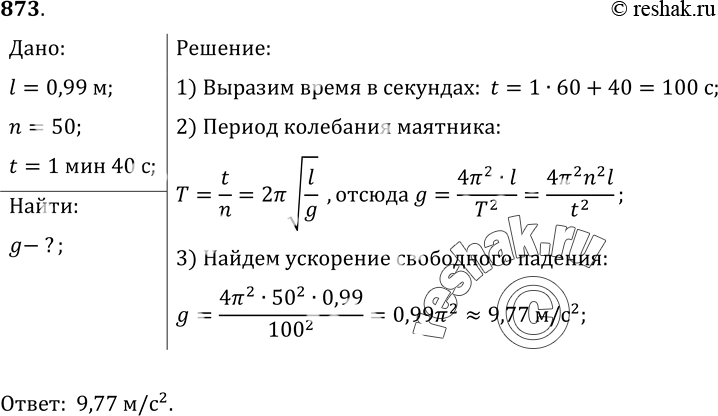
873. Математический маятник длиной 0, 99 м совершает 50 полных колебаний за 1 мин 40 с. Чему равно ускорение свободного падения в данном месте на поверхности Земли? (Можно принять я2—9, 87.)
*размещая тексты в комментариях ниже, вы автоматически соглашаетесь с пользовательским соглашением