Упр.778 ГДЗ Лукашик 7-9 класс по физике (Физика)
Решение #1

Рассмотрим вариант решения задания из учебника Лукашик, Иванова 8 класс, Просвещение:
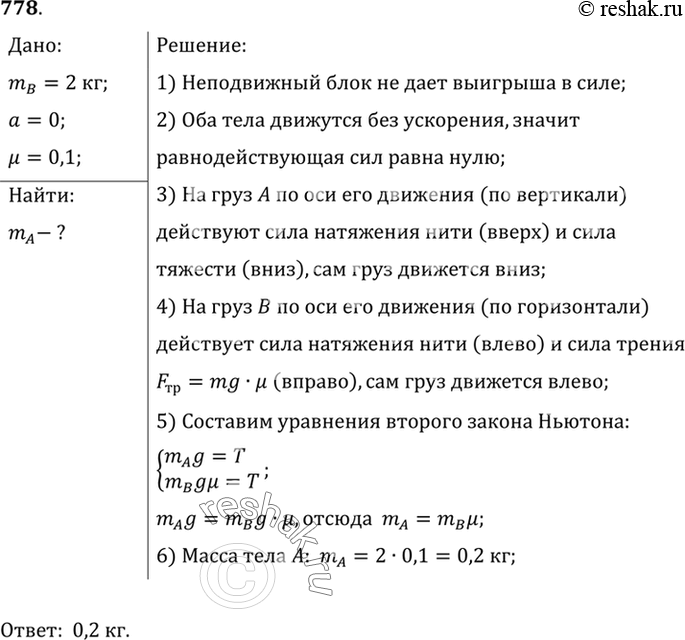
778*. Два тела соединены невесомой нерастяжимой нитью, перекинутой через легкий блок (рис. 229). Масса тела Б равна 2 кг. Коэффициент трения тела Б о горизонтальную поверхность равен 0,1. Какой массой обладает тело А, если оба тела движутся равномерно?
Решение:
1) Неподвижный блок не дает выигрыша в силе;
2) Оба тела движутся без ускорения, значит
равнодействующая сил равна нулю;
3) На груз A по оси его движения (по вертикали)
действуют сила натяжения нити (вверх) и сила
тяжести (вниз), сам груз движется вниз;
4) На груз B по оси его движения (по горизонтали)
действует сила натяжения нити (влево) и сила трения
F_тр=mg•? (вправо), сам груз движется влево;
5) Составим уравнения второго закона Ньютона
6) Масса тела A: m_A=2•0,1=0,2 кг;
*размещая тексты в комментариях ниже, вы автоматически соглашаетесь с пользовательским соглашением