Упр.717 ГДЗ Лукашик 7-9 класс по физике (Физика)
Решение #1
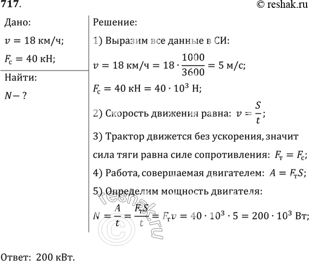
Решение #2

Рассмотрим вариант решения задания из учебника Лукашик, Иванова 8 класс, Просвещение:
717. Определите мощность, развиваемую двигателем трактора, который при скорости движения 18 км/ч преодолевает силу сопротивления 40 кН.
*размещая тексты в комментариях ниже, вы автоматически соглашаетесь с пользовательским соглашением