Упр.680 ГДЗ Лукашик 7-9 класс по физике (Физика)
Решение #1
Решение #2

Рассмотрим вариант решения задания из учебника Лукашик, Иванова 8 класс, Просвещение:
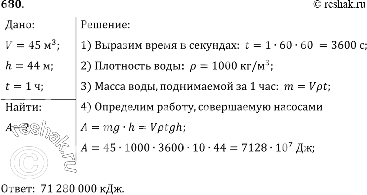
680. Определите работу, совершаемую в течение часа насосами на Волго-Донском канале, если за 1 с они поднимают 45 м3 воды на высоту 44 м.
*размещая тексты в комментариях ниже, вы автоматически соглашаетесь с пользовательским соглашением