Упр.638 ГДЗ Лукашик 7-9 класс по физике (Физика)
Решение #1
Решение #2

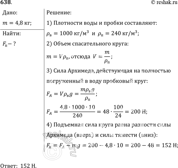
Рассмотрим вариант решения задания из учебника Лукашик, Иванова 7 класс, Просвещение:
638. Масса пробкового спасательного круга равна 4,8 кг. Определите подъемную силу этого круга в пресной воде.
*размещая тексты в комментариях ниже, вы автоматически соглашаетесь с пользовательским соглашением