Упр.529 ГДЗ Лукашик 7-9 класс по физике (Физика)
Решение #1
Решение #2

Рассмотрим вариант решения задания из учебника Лукашик, Иванова 7 класс, Просвещение:
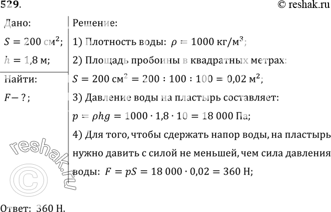
529. Плоскодонная баржа получила пробоину в дне площадью 200 см2. С какой силой нужно давить на пластырь, которым закрывают отверстие, чтобы сдержать напор воды на глубине 1,8 м? (Вес пластыря не учитывать.)
*размещая тексты в комментариях ниже, вы автоматически соглашаетесь с пользовательским соглашением