Упр.431 ГДЗ Лукашик 7-9 класс по физике (Физика)
Решение #1

Рассмотрим вариант решения задания из учебника Лукашик, Иванова 7 класс, Просвещение:
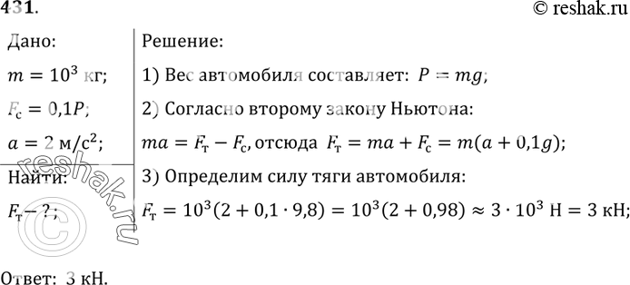
431. На автомобиль массой 103 кг во время движения действует сила сопротивления, равная 10% от его веса. Чему должна быть равна сила тяги, развиваемая автомобилем, чтобы он двигался с постоянным ускорением 2 м/с2?
*размещая тексты в комментариях ниже, вы автоматически соглашаетесь с пользовательским соглашением