Упр.313 ГДЗ Лукашик 7-9 класс по физике (Физика)
Решение #1

Рассмотрим вариант решения задания из учебника Лукашик, Иванова 7 класс, Просвещение:
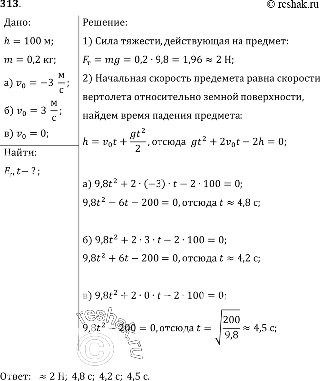
313*. С вертолета, находящегося на высоте 100 м над Землей, упал предмет массой 200 г. Чему равна сила тяжести, действующая на предмет? Через сколько времени предмет достигнет поверхности Земли, если вертолет поднимается со скоростью 3 м/с; опускается со скоростью 3 м/с; неподвижен относительно Земли?
*размещая тексты в комментариях ниже, вы автоматически соглашаетесь с пользовательским соглашением