Упр.1541 ГДЗ Лукашик 7-9 класс по физике (Физика)
Решение #1

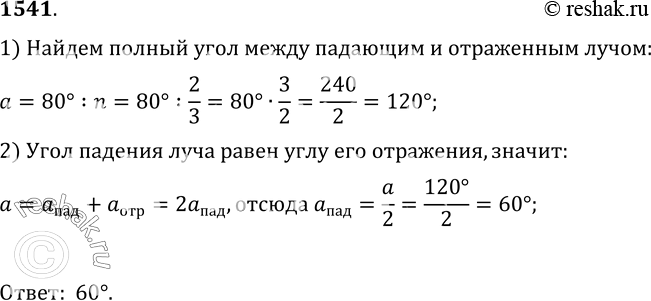
Рассмотрим вариант решения задания из учебника Лукашик, Иванова 9 класс, Просвещение:
1541. 2/3 угла между падающим и отраженным лучами составляют 80°. Чему равен угол падения луча?
*размещая тексты в комментариях ниже, вы автоматически соглашаетесь с пользовательским соглашением