Упр.1268 ГДЗ Лукашик 7-9 класс по физике (Физика)
Решение #1

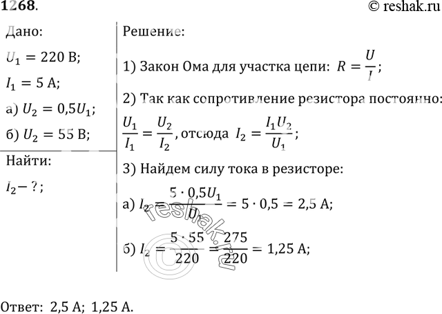
Рассмотрим вариант решения задания из учебника Лукашик, Иванова 9 класс, Просвещение:
1268. При напряжении 220 В сила тока в резисторе равна 5 А. Какая сила тока будет в резисторе, если напряжение, поданное на него, уменьшить в 2 раза; уменьшить до 55 В?
*размещая тексты в комментариях ниже, вы автоматически соглашаетесь с пользовательским соглашением