Упр.1123 ГДЗ Лукашик 7-9 класс по физике (Физика)
Решение #1

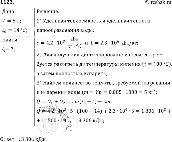
Рассмотрим вариант решения задания из учебника Лукашик, Иванова 8 класс, Просвещение:
1123. Какое количество теплоты потребовалось для получения дистиллированной воды объемом 5 л, если вода в дистиллятор поступила при температуре 14 °С? (Потерями энергии пренебречь.)
*размещая тексты в комментариях ниже, вы автоматически соглашаетесь с пользовательским соглашением