Упр.1040 ГДЗ Лукашик 7-9 класс по физике (Физика)

Решение #1

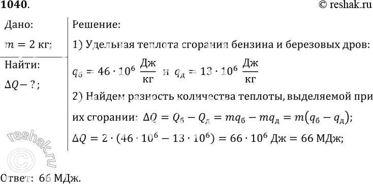
Изображение 1040.	На сколько больше теплоты выделится при полном сгорании бензина массой 2 кг, чем при сгорании сухих березовых дров той же...
Загрузка...

Рассмотрим вариант решения задания из учебника Лукашик, Иванова 8 класс, Просвещение:
1040. На сколько больше теплоты выделится при полном сгорании бензина массой 2 кг, чем при сгорании сухих березовых дров той же массы?
*Цитирирование задания со ссылкой на учебник производится исключительно в учебных целях для лучшего понимания разбора решения задания.
*размещая тексты в комментариях ниже, вы автоматически соглашаетесь с пользовательским соглашением