№1046 ГДЗ Атанасян 7-9 класс по геометрии (Геометрия)

Решение #1

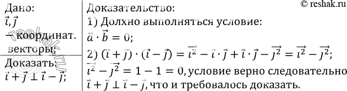
Изображение Докажите, что векторы i + j и i - j перпендикулярны, если i и j — координатные...

Рассмотрим вариант решения задания из учебника Атанасян, Бутузов 9 класс, Просвещение:
Докажите, что векторы i + j и i - j перпендикулярны, если i и j — координатные векторы
*Цитирирование задания со ссылкой на учебник производится исключительно в учебных целях для лучшего понимания разбора решения задания.
*размещая тексты в комментариях ниже, вы автоматически соглашаетесь с пользовательским соглашением