Упр.4.42 ГДЗ Мордкович 7 класс (Алгебра)
Решение #1
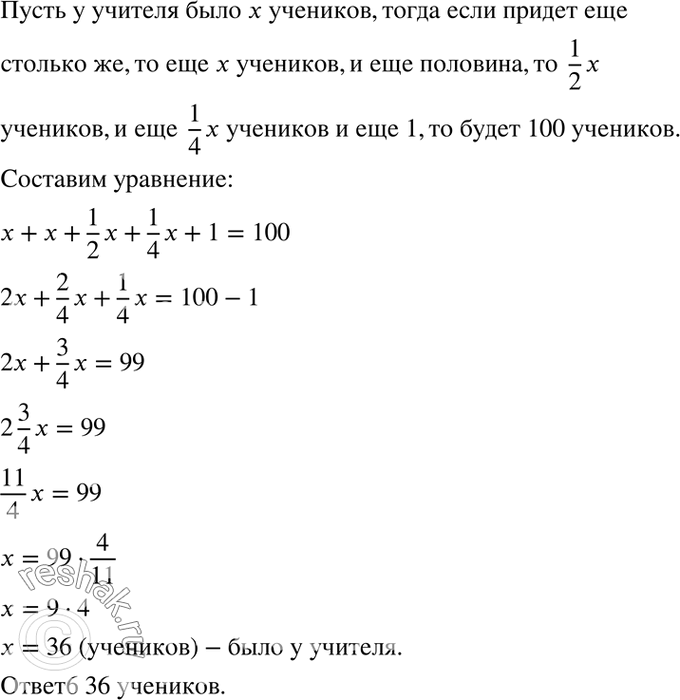
Решение #2

Рассмотрим вариант решения задания из учебника Мордкович, Александрова 7 класс, Мнемозина:
4.42. Спросил некто у учителя: «Скажи, сколько у тебя в классе учеников, так как я хочу отдать тебе в ученье своего сына». Учитель ответил: «Если придёт ещё столько же, сколько имею, и полстолько, и четвёртая часть, и твой сын, то будет у меня 100 учеников». Спрашивается, сколько было у учителя учеников?
*размещая тексты в комментариях ниже, вы автоматически соглашаетесь с пользовательским соглашением