Практические и прикладные задачи Глава 5 ГДЗ Колягин Ткачёва 7 класс (Алгебра)
Решение #1

Рассмотрим вариант решения задания из учебника Колягин, Ткачёва, Фёдорова 7 класс, Просвещение:
1. Для получения 25 %-ного раствора сахара к 6 л воды добавили x кг сахара (рис.17). Найти x.
2. Сколько сахара нужно добавить к 8 л воды, чтобы получить 10 %-ный раствор?
3. От дома до дачи велосипедист ехал со скоростью 12 км/ч. Обратно он возвращался со скоростью 8 км/ч. Найти среднюю скорость движения велосипедиста за время всей поездки, если расстояние от дома до дачи равно 6 км.
4. Из пункта A в пункт B катер двигался со скоростью 20 км/ч, а на обратном пути из B в A - со скоростью 30 км/ч. Какова средняя скорость катера на пути из A и B и обратно?
5. Сопротивление R участка цепи, состоящего из трех параллельно соединенных проводников с сопротивлениями R_1, R_2 и R_3, находится из формулы 1/R=1/R_1+1/R_2+1/R_3. Выразить из формулы:
1) R через R_1, R_2 и R_3; 2) R_3 через R, R_1 и R_2.
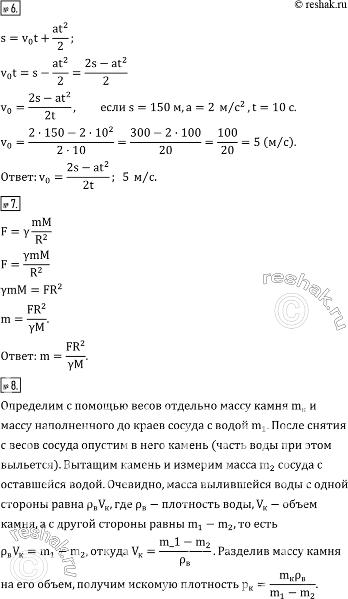
6. Расстояние s, которое проходит тело при равноускоренном движении с ускорением a за время t, имея начальную скорость v_0, находится по формуле s=v_0 t+at^2/2. Выразить из этой формулы v_0 и найти его значение, если s=150 м, a=2 м/с^2, t=10 с/
7. Сила притяжения F между двумя телами с массами m и M, находящимися на расстоянии R, вычисляется по формуле F=? mM/R^2, где ? - гравитационная постоянная. Выразить m.
8. Как с помощью чашечных весов, набор гирь и сосуда, наполненного водой, определить плотность камня ?_к, умещающегося в этом сосуде, если объем камня невозможно измерить непосредственно?
*размещая тексты в комментариях ниже, вы автоматически соглашаетесь с пользовательским соглашением