Упр.866 ГДЗ Колягин Ткачёва 11 класс (Алгебра)
Решение #1
Решение #2

Рассмотрим вариант решения задания из учебника Колягин, Ткачёва, Фёдорова 11 класс, Просвещение:
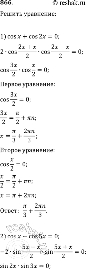
866. 1) cosx + cos2x = 0;
2) cosx - cos5x = 0;
3) sin 3x + sin x = 2sin 2x;
4) sin x + sin 2x + sin 3x = 0.
*размещая тексты в комментариях ниже, вы автоматически соглашаетесь с пользовательским соглашением