Упр.759 ГДЗ Дорофеев Суворова 9 класс (Алгебра)
Решение #1

Рассмотрим вариант решения задания из учебника Дорофеев, Суворова, Бунимович 9 класс, Просвещение:
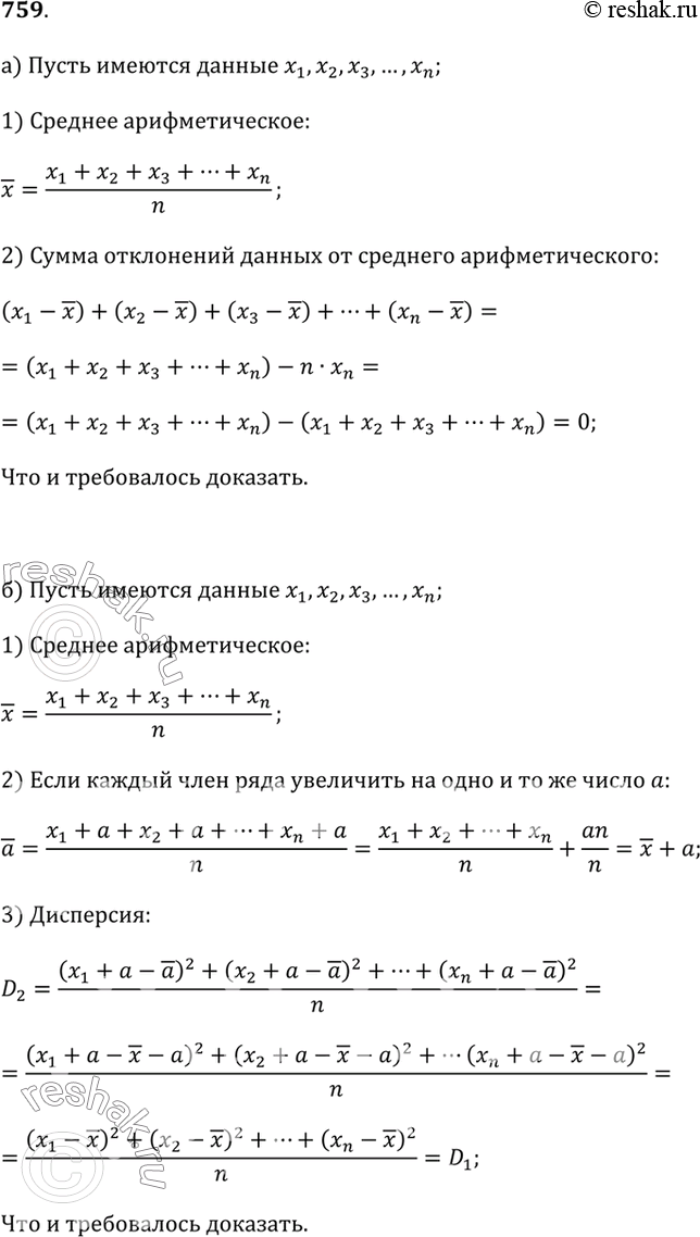
759. Докажите следующие утверждения:
а) В любом ряду данных сумма отклонений данных от их среднего арифметического равна нулю.
б) Если каждое число ряда данных увеличить на одно и то же число, то дисперсия не изменится.
*размещая тексты в комментариях ниже, вы автоматически соглашаетесь с пользовательским соглашением