Упр.724 ГДЗ Дорофеев Суворова 9 класс (Алгебра)
Решение #1

Рассмотрим вариант решения задания из учебника Дорофеев, Суворова, Бунимович 9 класс, Просвещение:
724.
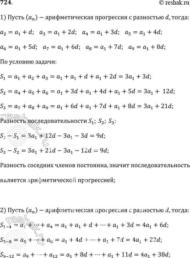
1) Пусть S_1 — сумма первых трёх членов арифметической прогрессии (a_n), S_2 — сумма второй тройки её членов и S_3 — сумма третьей тройки членов этой прогрессии. Докажите, что последовательность чисел S_1, S_2, S_3 также является арифметической прогрессией.
2) Сумма первых четырёх членов арифметической прогрессии равна 14, сумма следующих её четырёх членов равна 46. Найдите:
а) сумму членов этой прогрессии с девятого по двенадцатый включительно;
б) сумму первых шестнадцати членов этой прогрессии.
*размещая тексты в комментариях ниже, вы автоматически соглашаетесь с пользовательским соглашением