Упр.629 ГДЗ Дорофеев Суворова 9 класс (Алгебра)
Решение #1

Рассмотрим вариант решения задания из учебника Дорофеев, Суворова, Бунимович 9 класс, Просвещение:
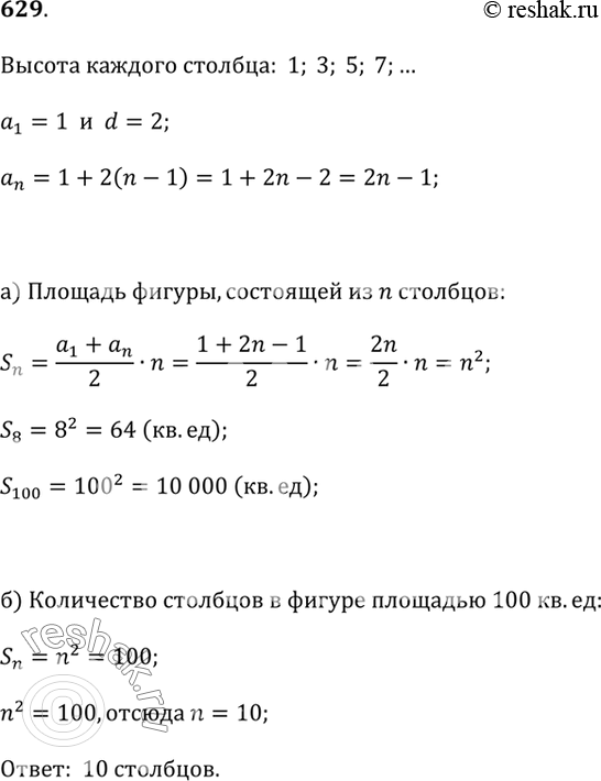
629. Фигура, изображённая на рисунки 4.9, состоит из столбцов, каждый из которых на 2 единицы длиннее предыдущего. Основание каждого столбца равно 1.
а) Найдите площадь фигуры (в кв. ед.), если в ней 8 столбцов; 100 столбцов; n столбцов.
б) Сколько всего столбцов в фигуре, если её площадь равна 100 кв. ед.?
*размещая тексты в комментариях ниже, вы автоматически соглашаетесь с пользовательским соглашением