Упр.530 ГДЗ Колягин Ткачёва 11 класс (Алгебра)
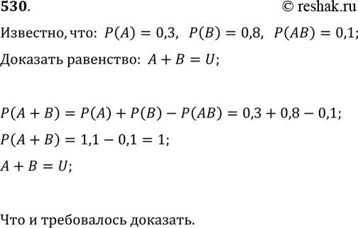
Решение #1
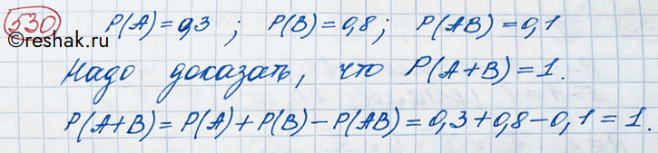
Решение #2

Рассмотрим вариант решения задания из учебника Колягин, Ткачёва, Фёдорова 11 класс, Просвещение:
530. Известно, что Р(А) = 0,3, Р(В) = 0,8, P(АB) = 0,1. Доказать, что А + В = U.
*размещая тексты в комментариях ниже, вы автоматически соглашаетесь с пользовательским соглашением