Упр.37.6 ГДЗ Мордкович Семенов 9 класс (Алгебра)
Решение #1

Рассмотрим вариант решения задания из учебника Мордкович, Семенов, Александрова 9 класс, Бином:
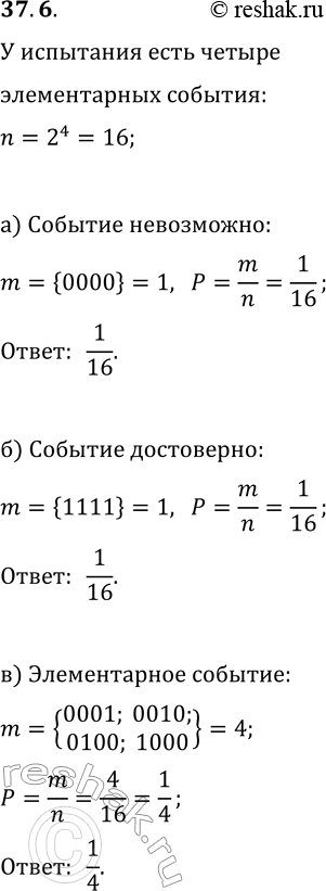
37.6. У испытания 4 элементарных события (исхода испытания). При проведении испытания возможны, соответственно, 2^4=16 случайных событий. Наудачу выбирают одно из них. Какова вероятность того, что это событие:
а) невозможно;
б) достоверно;
в) элементарное;
г) не состоит из трёх элементарных событий;
д) недостоверно;
е) вероятность которого положительна?
*размещая тексты в комментариях ниже, вы автоматически соглашаетесь с пользовательским соглашением