Упр.368 ГДЗ Дорофеев Суворова 9 класс (Алгебра)
Решение #1

Рассмотрим вариант решения задания из учебника Дорофеев, Суворова, Бунимович 9 класс, Просвещение:
Докажите тождество (368-370)
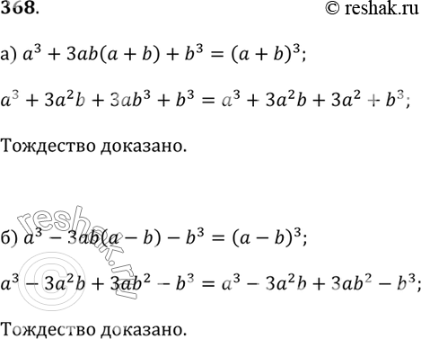
368.
а) a^3 + 3ab(a + b) + b^3 = (a + b)^3;
б) a^3 - 3ab(a - b) - b^3 = (a - b)^3.
*размещая тексты в комментариях ниже, вы автоматически соглашаетесь с пользовательским соглашением