Упр.29 ГДЗ Никольский Потапов 8 класс (Алгебра)
Решение #1

Рассмотрим вариант решения задания из учебника Никольский, Потапов 8 класс, Просвещение:
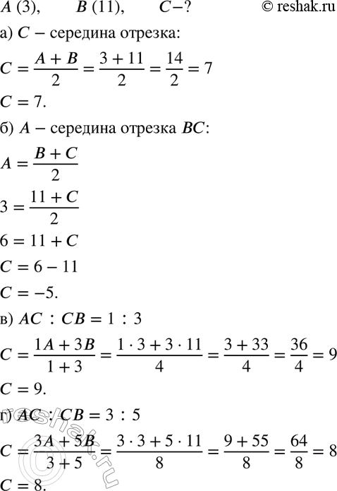
29. Даны точки А(3) и В (11). Определите координату точки С, если:
а) С — середина отрезка АВ;
б) А — середина отрезка ВС;
в) АС : СВ = 1 : 3;
г) АС : СВ = 3 : 5.
*размещая тексты в комментариях ниже, вы автоматически соглашаетесь с пользовательским соглашением