Упр.17.21 ГДЗ Никольский Потапов 11 класс (Алгебра)
Решение #1
Решение #2

Рассмотрим вариант решения задания из учебника Никольский, Потапов 11 класс, Просвещение:
17.21 а) Найдите множество точек z комплексной плоскости, удовлетворяющих условию z*z = (2 + i)2 + 17/(1+4i). Среди этих точек найдите такие, для которых выполняется равенство | z | = |z - 2i|, и запишите числа, соответствующие этим точкам, в тригонометрической форме.
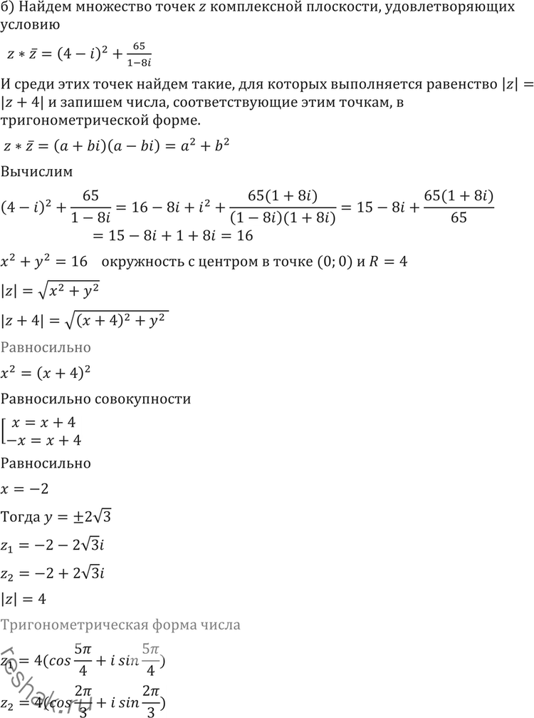
б) Найдите множество точек z комплексной плоскости, удовлетворяющих условию z * z = (4- i)2 + 65/(1-8i) Среди этих точек найдите такие, для которых выполняется равенство |z| = |z + 4|, и запишите числа, соответствующие этим точкам, в тригонометрической форме.
*размещая тексты в комментариях ниже, вы автоматически соглашаетесь с пользовательским соглашением