Упр.167 ГДЗ Колягин Ткачёва 8 класс (Алгебра)
Решение #1

Рассмотрим вариант решения задания из учебника Колягин, Ткачёва, Фёдорова 8 класс, Просвещение:
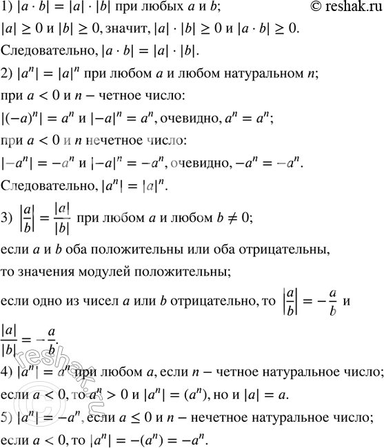
167. Доказать, что:
1) |a•b|=|a|•|b| при любых a и b;
2) |a^n |=|a|^n при любом a и любом натуральном n;
3) |a/b|=(|a\|)/(|b|) при любом a и любом b?0;
4) |a^n |=a^n при любом a,если n-четное натуральное число;
5) |a^n |=-a^n,если a?0 и n-нечетное натуральное число.
*размещая тексты в комментариях ниже, вы автоматически соглашаетесь с пользовательским соглашением