Упр.101 ГДЗ Колягин Ткачёва 11 класс (Алгебра)

Решение #1

Изображение 101. Найти область определения функции:1) y=arsin x-3/2;2) y=arccos (2-3x);3) y=arccos(2 корень x - 3);4) y=arcsin 2x2-5/3;5) y=arccos 2-корень x/3;6)...
Дополнительное изображение
Дополнительное изображение

Решение #2

Изображение 101. Найти область определения функции:1) y=arsin x-3/2;2) y=arccos (2-3x);3) y=arccos(2 корень x - 3);4) y=arcsin 2x2-5/3;5) y=arccos 2-корень x/3;6)...
Дополнительное изображение
Загрузка...

Рассмотрим вариант решения задания из учебника Колягин, Ткачёва, Фёдорова 11 класс, Просвещение:
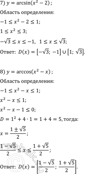
101. Найти область определения функции:
1) y=arsin x-3/2;
2) y=arccos (2-3x);
3) y=arccos(2 корень x - 3);
4) y=arcsin 2x2-5/3;
5) y=arccos 2-корень x/3;
6) y=arcsin (3 корень x - 2);
7) y=arcsin (x2-2);
8) y= arccos (x2-x).
*Цитирирование задания со ссылкой на учебник производится исключительно в учебных целях для лучшего понимания разбора решения задания.
*размещая тексты в комментариях ниже, вы автоматически соглашаетесь с пользовательским соглашением