Упр.1.1 ГДЗ Мерзляк 10 класс Базовый уровень (Алгебра)
Решение #1

Рассмотрим вариант решения задания из учебника Мерзляк, Номировский, Полонский 10 класс, Вентана-Граф:
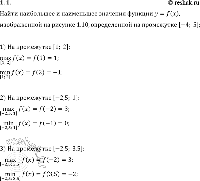
1.1. На рисунке 1.10 изображён график функции y=f(x), определенной на промежутке [-4; 5]. Пользуясь графиком, найдите наибольшее и наименьшее значения функции на промежутке:
1) [1; 2]; 2) [-2,5; 1]; 3) [-2,5; 3,5].
*размещая тексты в комментариях ниже, вы автоматически соглашаетесь с пользовательским соглашением