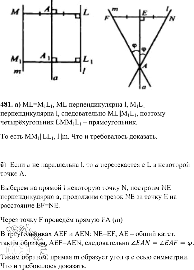
Упр.481 ГДЗ Атанасян 10-11 класс по геометрии (Геометрия)
Решение #1
Решение #2

Рассмотрим вариант решения задания из учебника Атанасян, Бутузов 11 класс, Просвещение:
481 Докажите, что при осевой симметрии: а) прямая, параллельная оси, отображается на прямую, параллельную оси; б) прямая, образующая с осью угол ф, отображается на прямую, также образующую с осью угол ф.
*размещая тексты в комментариях ниже, вы автоматически соглашаетесь с пользовательским соглашением