Упр.478 ГДЗ Атанасян 10-11 класс по геометрии (Геометрия)
Решение #1
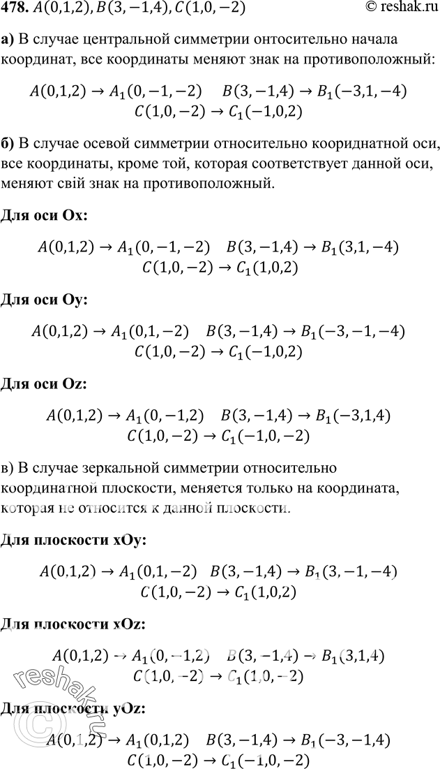
Решение #2

Рассмотрим вариант решения задания из учебника Атанасян, Бутузов 11 класс, Просвещение:
478 Найдите координаты точек, в которые переходят точкиА (0; 1; 2), B (3; -1; 4), C (1; 0; -2) при: а) центральной симметрии относительно начала координат; б) осевой симметрии относительно координатных осей; в) зеркальной симметрии относительно координатных плоскостей.
*размещая тексты в комментариях ниже, вы автоматически соглашаетесь с пользовательским соглашением