Упр.404 ГДЗ Атанасян 10-11 класс по геометрии (Геометрия)
Решение #1
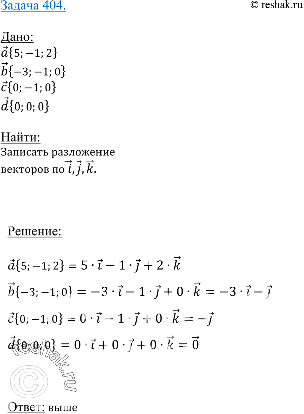
Решение #2

Рассмотрим вариант решения задания из учебника Атанасян, Бутузов 11 класс, Просвещение:
404 Даны векторы а {5; -1; 2}, 5 {-3; -1; 0}, с {0; -1; 0}, d {0; 0; 0}. Запишите разложения этих векторов по координатным векторам i, j, k.
*размещая тексты в комментариях ниже, вы автоматически соглашаетесь с пользовательским соглашением