Упр.336 ГДЗ Атанасян 10-11 класс по геометрии (Геометрия)
Решение #1

Рассмотрим вариант решения задания из учебника Атанасян, Бутузов 10 класс, Просвещение:
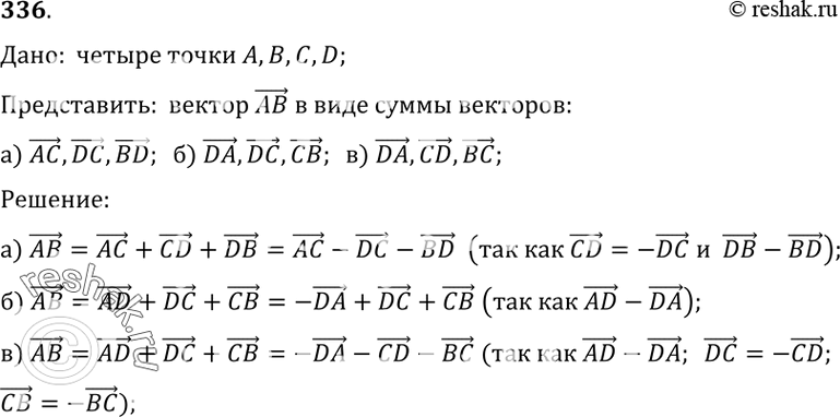
336 Даны точки А, В, C и D. Представьте вектор AB в виде алгебраической суммы следующих векторов: а) AC, DC, BD; б) DA, DC, CB; в) DA, CD, ВС.
*размещая тексты в комментариях ниже, вы автоматически соглашаетесь с пользовательским соглашением